29万二手房过户要多少钱去国土局过户会签一份合同
来源:网络整理 2022-07-28 11:03:27
29万二手房过户要多少钱
去国土局过户会签一份合同,可以加上两人名字,费用你自己网上查当地的.如要减少过户费,看能不能想办法把成交价写低.
房产过户收费标准:1、公证费,在对赠送协议进行公证的时候,就会产生这笔费用,要按照评估价的1%~2%收取.2、房屋评估费,这笔费用占据房屋评估价的0.5%.3、登记费,80元.4、个人所得税,征收比例.
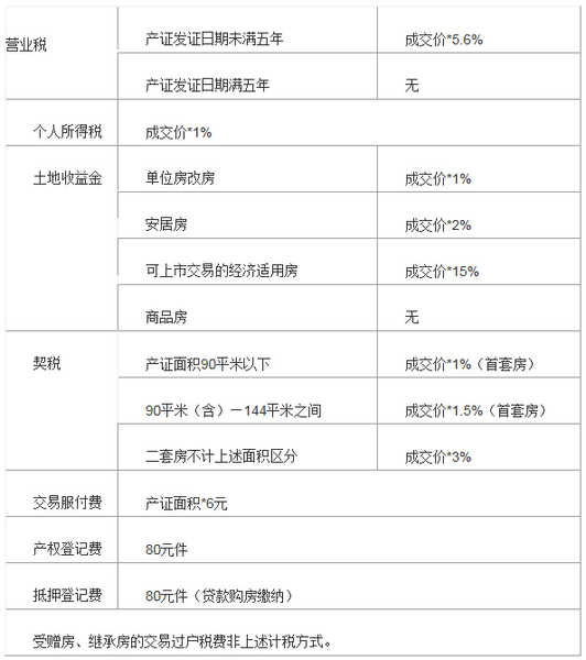
过户房子是将自己对房子的所有权转移给他人.房子过户需要多少钱是不确定的,要看个人的实际情况,和各地的经济状况.房屋的过户费用有契税、营业税、个人所得税.


买房贷款付首付可以吗
是可以贷款的,但是贷款需要符合以下条件:个人房贷申请条件如下: (1)年满18年周岁的具有完全民事行为能力,承担完全民事责任能力的自然人,具有城镇居民常住户口或合法有效的居住身份证明;(2)交齐首期.
不管是全款还是先付首付贷款,两者各自都有各自的优势,可以综合考虑自己的收入情况和经济情况,再进行选择.如果全款购房比较吃力,可以选择贷款买房,如果资金充足,那么可以考虑全款.贷款和首付的优缺点:1、.
买房子,首先就是要付首付款,首付款一般是总房款的三成.付完首付款才能办理贷款.但是,有些购房者们在付完首付款后不太想要这个房子了,那么,房子付了首付不想要了怎么办?1、研究买卖合同中是否有相关约定,.
划拨土地过户新政策
1、以划拨方式取得土地使用权的,转让房地产时,应当按照国家规定,报有批准权的部门审批.有批准权的部门准予转让的写字楼 住宅 过户费用,应当由受让方办理土地使用权出让手续,并依照国家有关规定缴纳土地使用权出让金. 2、 以.
1、划拨的土地需要补交土地出让金后才能转让. 2、转让土地使用权应按“转让无形资产”交营业税,税率为5%,营业额为转让收入减去土地使用权购置成本后的余额.
《中华人民共和国城市房地产管理法》第三十九条规定“划拨方式取得土地使用权的,转让房地产时,应当按照国务院规定,报有批准权的人民政府审批.有批准权的人民政府准予转让的,应当由受让方办理土地使用权出让手续.
28万二手房过户费多少
2、二手房过户登记费:普通二手房住宅类为80元/套,买方承担. 3、二手房过户土地收益金(代收):房改房、经济适用房、安居工程房买卖过户时收取,按房屋正常成交价的2%计征.卖方承担. 4、二手房过户核.

2、房屋评估费,这笔费用占据房屋评估价的0.5%.3、登记费,80元.4、个人所得税,征收比例是差额的20%.5、增值税及附加,占据房屋成交价格的5.5%.房产过户流程:1、房产证过户不经过房地产中介.
房屋过户费包含有:契税、个人收入调节税、营业税、房产交易费、印花税、房产证工本费、土地证工本费、交易评估费八项费用,其具体计算方法如下:1、契税:普通住宅每平米低于5000元的,按评估价*1.5%算.
二手房28万过户费怎么算
二手房过户费用包括以下八个方面的费用:: 1、二手房交易手续服务费:住宅6元/平方米(房改房、经济适用房、安居房减半收取:3元/平方米);非住宅10元/平方米.买卖双方各承担一半. 2、二手房过户登.
2、个人收入调节税:(评估价-原购入价)*20%计算.3、营业税:2年以上房屋不再区分普通住宅与非普通住宅.个人将购买2年以上(含2年)的住房对外销售的写字楼 住宅 过户费用,免征营业税.目前,国家对销售不动产的营业税征收.
股票交易的计算公式是股票交易费用=买进费用+卖出费用股票买进费用:1.交易佣金一般是买卖金额的1‰-3‰(网上交易少,营业部交易高,可以讲价,一般网上交易1.8‰,电话委托2.5‰,营业部自助委托3‰.

